来深圳这个区,租房补贴加倍!
本科3万硕士5万博士6万,欢迎你来领!

作为深圳的活力之区,求才若渴的宝安近日放出“大招”,用超“厚”红包和十足诚意招贤纳才。
在政策资助上,《宝安区贯彻落实<关于促进人才优先发展的若干措施>的实施方案》中提出,对新引进入户宝安区的全日制本科及以上学历的人员和归国留学人员,获得深圳市新引进人才租房和生活补贴的,给予一次性等额追加资助,分别是本科1.5万元、硕士2.5万元、博士3万元。
也就是说,符合条件的人员,可以在领取深圳市红包同时,领取宝安红包。加起来(市和区),本科可以拿到3万元、硕士5万元、博士6万元。
此外,对来宝安的名校毕业生(《世界大学学术排名》综合排名前500名),还给予博士每人5万元、硕士每人2万元、本科每人1万元的一次性奖励补贴。
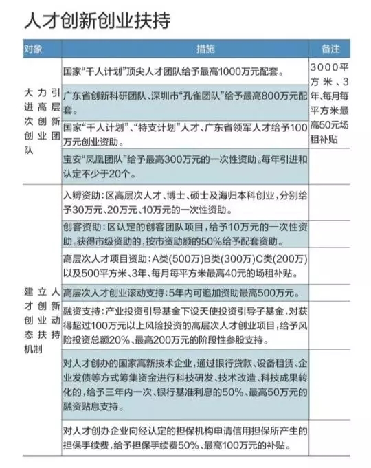
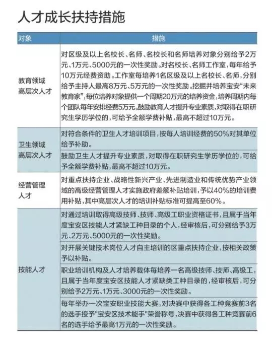
对深圳市认定的高层次人才,宝安区在市资助的基础上给予1:1追加奖励补贴。如1名杰出人才到宝安,可以获得市和区各600万元、共1200万元的奖励补贴。对新认定的宝安区级高层次人才,提供20万元生活补贴。对教育、卫生领域高层次人才,制定了更加优惠的奖励补贴政策,最高补贴300万元。
对宝安博士后工作站(创新实践基地)接收的在站博士后人员,在深圳市资助基础上,给予12万元的一次性生活补贴。对在宝安区从事科研工作的出站留深和来深博士后人员,可获得总额30万元的科研资助。
对在校博士生、硕士生到基地从事产业类学位论文科研的课题研究项目,分别给予10万元、5万元的一次性补贴。对来宝安区实习的在校博士生、硕士生分别给予每人每月3000元、2000元,最长不超过1年的实习补贴。
在“大众创业 万众创新”的背景下,宝安区出台政策鼓励人才创业,高层次人才、博士、硕士及归国留学本科人员创办的入孵科技企业,分别给予30万元、20万元、10万元的一次性资助;对经区认定的创客团队项目,给予10万元的一次性资助。对获得市级资助的创客个人、创客团队项目,按市资助额的50%给予配套资助。
宝安区高层次人才创业或成果转化项目好的,经评审后,可获得最高500万元的资助,以及最长3年、500平方米以内、每月最高40元的场租补贴。如果创业企业发展较快,发展前景广阔的,还可以获得500万元追加资助。
技能人才取得高级技师、技师、高级工职业技术资格,且列入紧缺职业(工种)目录的,可以分别给予3万元、2万元、5000元的奖励。
为了给“宝安工匠”搭建技能比武的大舞台,宝安区每年将举办一次职业技能大赛,对获得各工种竞赛前3名的选手授予“宝安区技术能手”荣誉称号,对各工种竞赛前6名的选手给予最高1万元的奖励。
除了对新引进的基础性人才等额追加租房和生活补贴,《宝安区贯彻落实<关于促进人才优先发展的若干措施>的实施方案》还有很多亮点——
在人才安居保障方面有较大突破
该方案提出,2020年前在每个街道建设至少1个人才安居小区,全区筹集不少于1万套人才住房。其次,实施紧缺人才引进“1000工程”,未来五年,每年拿出不少于1000套住房帮助企事业单位引进紧缺人才。
同时,宝安区高层次人才符合条件者,可选择最长10年、每月5000元的租房补贴,或选择免租入住最长10年、面积90平方米左右的住房。对教育、卫生领域高层次人才,最高可以提供150平方米的10年免租住房,全职工作满10年,贡献突出的,可以终身免租居住。
在子女入学方面有突破
提出宝安区高层次人才子女可就读区属高中阶段学校,并对其学杂费、住宿费等费用予以全额补贴。此外,深圳市认定的地方级领军人才和海外B类人才子女就读义务教育阶段学校,可在全区范围内选择一所学校申请就读。
在医疗保健方面有较大突破
根据高层次人才实际需要,在任期内为其在宝安区居住的65岁以上父母、配偶父母提供居家养老服务。每年为每位高层次人才购买保险额度不少于50万元的健康保险,并免费提供一次高端体检服务和康复理疗券。
在人才公共服务方面有较大突破
宝安区推出“两平台”,一是“一门式”综合人才服务平台,建立区人才服务中心和6个街道人才服务中心,设立人才服务专员,为人才提供“一窗式”受理、“一站式”服务;二是“一网式”智慧人才服务平台,运用“制度+科技”,升级改造宝安人才工作网,开发建设智慧人才服务网络平台和手机APP,打造O2O全天候人才服务模式,实现全区人才业务100%网上申报、100%网上审批。
此外,宝安制定并发放人才公共服务清单、经费资助清单和人才服务清单,为人才提供更高效的便捷服务。
同时,向高层次人才发放宝安“凤凰优才卡”,人才凭卡可直接到区人才服务中心或相关部门享受政务办理、子女入学、医疗保健、住房安居、创业扶持、法律咨询、文体旅游等服务。
宝安位于南海之滨,珠江东岸,坐拥45公里完整的海岸线滨海资源。目前,正计划通过合理利用和保护性开发,打造深圳西部最美活力海岸带。
在经济高速发展的同时,宝安已形成“生产、生活、生态”三生合一格局。全区绿化覆盖率超过46%,拥有各类公园148个,位居全市首位;绿道411公里,占全市的50%。
在宝安,你可以看到田园牧歌、瓜果飘香的生态农场。
还能到4A风景区海上田园泛舟垂钓。
宝安还有禅宗圣地、闹市净土的凤凰山。
这里还有风光迤逦、景色如画的石岩湖。
在这里,你还可以看到峰峦叠嶂的羊台山。
宝安区可谓是依山傍海、风景秀丽、物产丰富的宝地,论谁都无法抵挡它的魅力。
除此之外,宝安的魅力还体现在其“智慧”上。随着“1+4”智慧宝安框架体系的基本建成,大数据资源中心和智慧政务、智慧管理、智慧产业四大平台建设相继启动,全区公共管理变得有条不紊。
宝安欢迎你!








